在线留言 收藏本站 网站地图

欢迎来到爱游戏棋牌网站 !

江西嘉润良工业皮带生产厂家全球厂家直销——专业定制

全国咨询热线 139-2775-5875

工业皮带行业资讯 尽在艾玛森

热门搜索产品:

全网最全同步带介绍规格和应用领域

本文来源: 爱游戏棋牌平台 责任编辑: 发布日期:2020-09-28
文章导读同步带也称齿形带、正时带等,同步带是一种挠性传动形式,同步带一般可以分为四个主要部分:
同步带也称齿形带、正时带等,同步带是一种挠性传动形式,同步带一般可以分为四个主要部分:

胶层、包布层、带齿层和强力层,
强力层为抗拉纤维绳等构成;
带齿层则是同步带与带轮接触的部分;
包布层是包住带齿层,起到保护的作用;
胶层则是增加抗拉强度作用,

从上结构中可以看出,强力层、带齿层是达到主要的承受负载作用,在强力层和带齿层上做出更多的改进,则可以提高同步带的整体质量。

同步带传动是由一根内周表面设有等间距齿形的环行带及具有相应吻合的轮所组成。

它综合了带传动、链传动和齿轮传动各自的优点。转动时,通过带齿与轮的齿槽相啮合来传递动力。传输用同步带传动具有准确的传动比,无滑差,可获得恒定的速比,传动平稳,能吸振,噪音小,传动比范围大,一般可达1:10。

允许线速度可达50M/S,传递功率从几瓦到百千瓦。传动效率高,一般可达98%,结构紧凑,适宜于多轴传动,不需润滑,无污染,因此可在不允许有污染和工作环境较为恶劣的场所下正常工作。

传输产品广泛用于纺织、机床、烟草、通讯电缆、轻工、化工、冶金、仪表仪器、食品、矿山、石油、汽车等各行业各种类型的机械传动中。

同步带和同步轮安装及使用注意事项:

减少带轮的中心距,如有张紧轮应先松开,装上带子后再调整中心距。对固定中心距的传动,应先拆下带轮,把带子装到带轮上后再把带轮装到轴上固定。

安装时还应该注意以下几点:

①安装同步带时,如果两带轮的中心距可以移动,必须先将带轮的中心距缩短,装好同步带后,再使中心距复位。若有张紧轮时,先把张紧轮放松,然后装上同步带,再装上张紧轮。

②往带轮上装同步带时,切记不要用力过猛,或用螺丝刀硬撬同步带,以防止同步带中的抗拉层产生外观觉察不到的折断现象。设计带轮时,选用两轴能互相移近的结构,若结构上不允许时,则把同步带与带轮一起装到相应的轴上。

③控制适当的初张紧力。

④同步带传动中,两带轮轴线的平行度要求比较高,否则同步带在工作时会产生跑偏,甚至跳出带轮。轴线不平行还将引起压力不均匀,使带齿早期磨损。

⑤支撑带轮的机架,必须有足够的刚度,否则带轮在密码锁运转时就会造成两轴线的不平行

同步带特点:

(1)传动准确,工作时无滑动,具有恒定的传动比;
(2)传动平稳,具有缓冲、减振能力,噪声低;
(3)传动效率高,可达0.98,节能效果明显;
(4)维护保养方便,不需润滑,维护费用低;
(5)速比范围大,一般可达10,线速度可达50m/s,具有较大的功率传递范围,可达几瓦到几百千瓦;
(6)可用于长距离传动,中心距可达10m以上。
(7) 相对于V型带传送,预紧力较小,轴和轴承上所受载荷小;

市场上常见的规格:

一、橡胶同步带

1、梯型齿橡胶同步带规格型号
MXL 、XL 、L 、H、 XH、 XXH、

 T2.5 、T5、 T10、 T20、 AT5 、AT10、AT20
梯形齿同步带参数含义

例如:
1) 120XL037表示
节线长:12*25.4=304.8mm
齿形参数型号:XL
宽度: 0.37*25.4=9.4mm

2)T10 X 1250 X30
节线长:1250mm
齿形参数型号:T10
宽度:30mm

2、圆弧齿同步带规格型号
HTD 2M、3M、5M、8M、14M、20M
STS/STPD S2M、 S3M、 S4.5、 S5M、 S8M、S14M
RPP/HPPD RPP2M、 RPP3M、 RPP5M、RPP8M、 RPP14M
圆弧齿同步带参数含义

例如:
HTD 1040-8M-30表示
节线长:1040 mm
齿形参数型号:HTD8M
宽度: 30mm

二、双面齿同步带

1、DA型双面齿同步带规格型号
DA-XL、 DA-L、 DA-H、 DA-T5、 DA-T10、DA-T20、

DA-3M、 DA-5M、 DA-8M、 DA-14M、 DA-S8M
DA型双面齿同步带参数含义
例如:
DA 2000 X T10-40表示
节线长:2000 mm
齿形参数型号:T10 双面对称齿
宽度: 40mm

2、DB型双面齿同步带规格型号
DB-XL、 DB-L、 DB-H、 DB-T5、 DB-T10、DB-T20
DB型双面齿同步带参数含义
例如:
DB 2000 X T10-40表示
节线长:2000 mm
齿形参数型号:T10 双面错开齿
宽度: 40mm

三、汽车同步带规格型号
R(MR)、 Y(MY) 、ZBS、 YU 、RU、 ZA、 S8MZD、 ZR、 ZAS、 ZB 、RHD 、RHX、 RPP、 SL ...
汽车同步带参数含义
例如:99 RU 22 表示
齿数: 99
齿形参数型号: RU
宽度: 22mm

四、多楔带规格型号
PH、 PJ、 PK、 PL、 PM
多楔带参数含义
例如:
1) 公制:10PJ1089
楔数: 10
有效长度: 1089mm
2) 10PJ250
楔数: 10
有效长度: 25*25.4=635mm

五、切割V带
普通V带规格型号
Y、 Z 、A 、B、 C、 D、 E
普通V带参数含义:
例如:
1) A 35 表示型号:A 长度:35*25.4=889mm
2) 13 X 1000表示宽度:13 长度:1000mm

窄V带规格型号
SPZ SPA SPB SPC XPZ XPA XPBXPC 3V(9N) 5V(15N) 8V(25N)
窄V带参数含义:
例如:
1) SPZ 40 表示型号: SPZ长度: 40*25.4=1016mm
2) SP 1016 表示型号: SPZ长度: 40*25.4=1016mm

六、聚氨酯同步带规格型号
MXL、 XL、 L、 H、 

2M、 S2M、 3M、 S3M、 5M、 8M、14M、

 T2.5 、T5 、AT5、 T10、 AT10
聚氨酯同步带参数含义
例如:
1) 120XL037表示
节线长:12*25.4=304.8mm
齿形参数型号:XL
宽度: 0.37*25.4=9.4mm

2)T10 X 1250 X30
节线长:1250mm
齿形参数型号:T10
宽度:30mm

3) HTD1040-8M-30表示
节线长:1040 mm
齿形参数型号:HTD8M
宽度: 30mm

七、开口PU同步带规格型号
T5、 T10、 T2、0 AT5、 AT10 、AT20、

 XL、 L、H 、XH、

 HTD-5M、 HTD-8M、 HTD-14M、

 STPD/STS-5M、 STPD/STS-8M、
开口PU同步带参数表示含义
例如:
30T5 表示齿形参数: T5宽度: 30mm长度任意,根据客户来选型,一卷100米

同步带的主要应用领域:

MXL / XL系列
家用缝纫机、打字机、自动存款机、货币兑换机、印刷机、传真机、测量设备、自动售票机、摄像机、送纸装置、打印机、CPU配套设备、读卡机、鱼群探测机、医疗用测定机器、血泵、无线电设备、音响、录像机、编辑机

L 系列
自动贩卖机、刮水器、包装机、升降机、碎冰机、工业用烘干机、无人操纵高尔夫车、
电脑、复印机、塑料镜研磨机、食品机械、海苔采取机

H 系列
小型铣床、割草机、发电机、压缩机、碎边剪切机、钻孔整修机、钻孔机、玻璃制瓶机、食品机器、卷绳机、轧辊、木工机

XH系列
制材机、切削机械、切割器、搅拌机、泵、焊接机、离心分离机、钻孔机、振动研磨机、车床、织布机、制纸机、纺织机

XXH系列
送风机、高压泵、变速机、棒磨机、压缩机、NC车床、振动机、搅拌机、研削 钻探机

T2.5
主要用于打印机、复印机、汽车天线、放映机、针式打印机

T5
主要用于数据记录机、传真机、缝纫机

T10
主要用于自动包装机、读卡机、纺织机、制纸机、NC车床、搬运机械

同步带传动的正确安装:

(1)关掉电源,卸下防护罩,旋松马达的装配螺栓。移动马达使皮带足够松弛,不需撬开就能取下皮带,千万不要把皮带撬下来。
(2)取下旧皮带,检查是否有异常磨损。过度的磨损可能就意味着传动装置的设计或保养上存在问题。 
(3)选择合适的皮带替换。
(4)清洁皮带及皮带轮,应将抹布沾少许不易挥发的液体擦试,在清洁剂中浸泡或者使用清洁剂刷洗皮带均是不可取的。为除去油污及污垢,用砂纸擦或用尖锐的物体刮,显然也是不可取的。皮带在安装使用前必须保持干燥。
(5)检查皮带轮是否有异常磨损或裂纹,如果磨损过量,则必须更换带轮。
(6)检查带轮是否成直线对称。皮带轮成直线对称于传动带特别是同步皮带传动装置的运转是至关重要的。
(7)检查其余的传动装置部件,如轴承和轴套的对称,耐用性及润滑情况等。
(8)在皮带轮上安装新的皮带,绝不要撬或用力过猛。
(9)调紧传动装置的中心距,直至张力测量仪测出皮带张力适当为止。用手转线圈主动轮,重测张力。
(10)拧紧马达的装置螺栓,纠正扭矩。由于传动装置在运作时中心距的任何变化都会导致皮带性能不良,故务必要确保所有传动装置部件均已拧紧。
(11)起动装置并观察皮带性能,察看是否有异常振动,细听是否有异常噪音,关掉机器,检查轴承及马达的状况;若是摸上去觉得太热,可能是皮带太紧,或是轴承不对称,或润滑不正确。

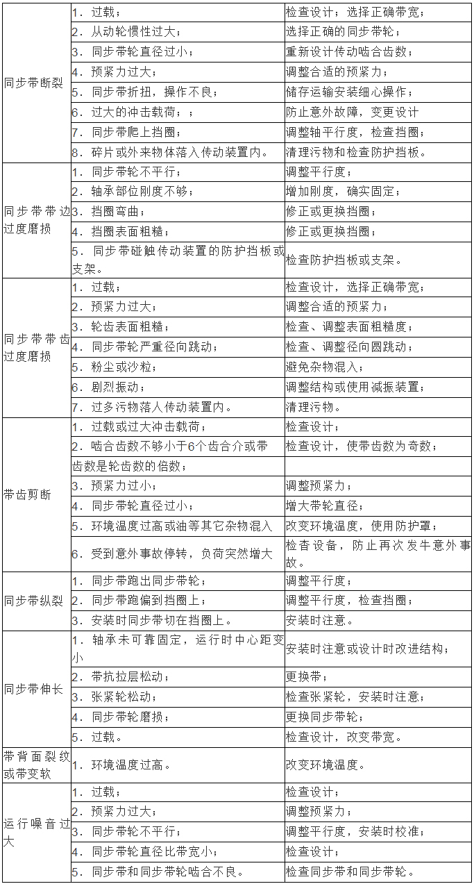
同步带易断易脱落的原因及对策:

一、易断的原因及方法

1、 过载-----更改设计,加大同步带尺寸
2、 由于机械事故而过载-----防止事故再次发生
3、 由于冲击过大而过载----更改设计或消除冲击负荷
4、 同步带轮直径小-------更改设计,使用直径大的带轮
5、 皮带折弯------注意使用
6、 皮带运行到凸缘上------再次调整对中,重新检查凸缘形状
7、 嵌入异物-------改善环境或设置防护罩
8、 由于线芯腐蚀而轻度降低(钢)------改善环境或更改芳纶纤维线绳、不锈钢线芯
9、 同步带材质韧性不够轻微一点外伤就易断裂--------选择韧性较好的材质. 
10、转速及移位速度较快造成同步带受力大--------- 将转速及移位速度调整适当
11、长期使用材质老化------- 应有计划地将同步带定期更换
12、同步带太长或太短/负载大-------- 尽量定期点检停机列入必点检项目

二、易脱落的原因

1、 同步带太长及两条皮同步带长短不一 
2、 张紧轮上的张紧弹簧张力不够
3、 大同步带导轮不水平造成同步带有受向下的力
4、 长期运转同步带变长

三、对策: 

1、 选择皮同步带长度适当且两条同步度(规格/品牌)一样
2、 必要将张紧弹簧/调整/更换
3、 调整同步带导轮水平
4、 长期运转变长后将同步带切短重接
1
同步带家族:圆形带,齿形带基本常识

圆形带

圆形带为断面呈圆形的传动带,它可以自由弯曲驱动。
这种带多为聚氨酯制造的,通常没有芯体,结构为简单,使用方便。圆形带为胶带传动开辟了新的途径,世界各国在小型机床、缝纫机、精密机械等方面需用量急剧增长,今后潜力很大。

齿型带

齿型带亦称同步带,分为单面齿带和双面齿带两种类型。前者主要用于单轴传动,后者为多轴或反向传动,系从1980年以来世界新出现的又一种高效传动带。

齿型带根据齿的形状又分为梯形和圆弧形两种,以圆弧形齿的同步带所承受的扭矩为大。从所用材料上,齿型带可区分为橡胶型和聚氨酯型两大类,而前者又有普通橡胶(通常为氯丁橡胶)和特种橡胶(多为饱和丁腈橡胶)之分。

它们的结构是由钢帘线或玻璃纤维组成的强力层和以橡胶及尼龙布形成的外包橡胶层或聚氨酯胶层构成。

齿型带包括多楔带,近20年来在工业发达国家发展极为迅猛,正在不断地侵蚀传统的金属齿轮、链条以及橡胶方面的平板带和三角带市场。目前,除已大量用于汽车及传统产业之外,并进一步扩大到OA机器(办公设备)、机器人等各种精密机械的传动。

由于胶带内侧带有弹性体的齿牙,能实现无滑动的同步传动,而且具有比链条轻、噪音小的特点,现今欧洲80%以上的轿车、美国40%的轿车都已装用了这种齿型带。中国2000年生产汽车200万辆,齿型带需要700万条以上。

近出现的圆齿带较之方齿带,更进一步增大了传动力和肃静性,作为新一代的环保带,其使用范围更趋广泛。现在,已开始成为对同步传动、噪音要求极为严格的家用和工业用缝纫机、打字机、复印机的使用对象。

相关文章

  • 爱游戏棋牌平台
  • 咨询QQ: 1289756678
  • 联系电话: 139-2775-5875
  • 传真: 0757-82010552
  • 邮箱: 1289756678@qq.com
  • 公司地址: 佛山市禅城区南庄镇湖涌工业区豫阳二路12号之五
技术支持: 牛商股份 (股票代码:830770) 爱游戏棋牌平台 有限公司版权所有 备案号: 粤ICP备17054284号    百度统计

艾玛森微信公众号扫一扫 关注微信

艾玛森手机站打开手机网站

Baidu
map